• 2017,深耕教研,从每一次研修开始
  • 发布时间:2017/6/28来源:互联网
  • 2016年8月,教育部印发《关于深化高校教师考核评价制度改革的指导意见》,明确提出,将教师专业发展纳入考核评价体系,落实5年一周期的教师全员培训制度,加强教师基本功训练和信息技术能力培训,鼓励青年教师到国内外高水平大学、科研院所访学以及在职研修等。

     
    为贯彻教育部提高高等教育质量、加强师资队伍建设的精神,推动高校外语教学改革,满足外语教师职业发展的需要,中国外语与教育研究中心和外语教学与研究出版社自2006年起共同举办“高等学校外语学科中青年骨干教师高级研修班”项目。2017年,经广泛调研和精心策划,研修班将推出一系列新课程,充分体现国际化的教学理念和个性化的教学模式。

    2017年的教师研修系列课程继续紧密围绕“专业发展、教研并进”这一定位,结合教学改革与学术前沿,进一步丰富研修主题,主题将涵盖教师发展、教学方法、科研方法、科研专题和外语测评等类别,既有教学与科研方法的系统讲解,也有科研与测评领域专题的强化学习,以期帮助外语教师实现以研促教、教研相辅的长期自我发展。

     

    研修系列课程以“外语研修+”为特色,通过“线下+线上、国内+国际、课程+服务、共享+定制”的方式,拓展国内外合作共建,加强后续支持与咨询,实现多样化、个性化的研修形式,整体提升研修效果。所有课程都将得到Unipus平台的在线支持与iResearch网站的科研服务。

    欢迎各高校外语院系负责人推荐骨干教师参加系列研修班,整体提高,长远受益。

     

    有意成体系参加专题研修班,或根据需要定制个性化研修班的外语院系,可将研修计划或需求发至研修班专用邮箱training@fltrp.com。主办单位将提供有针对性的培训建议、课程资源与科研支持。

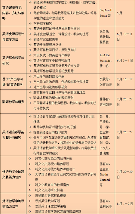
    如下为2017年线下“高等学校外语学科中青年骨干教师高级研修班”系列课程。线上研修课程和英国、美国国际研修项目请登录“全国高校外语教师研修网”查看。

     

    2017年线下研修课程

     

    教师发展



    教学方法



    科研方法



    科研专题


    外语测评


    注:1. 以上安排为初步计划,如有调整,将在“全国高校外语教师研修网”更新。


    2. 直播课堂:部分线下研修班将在举办的同时开放直播课堂,老师们可选择现场参加或在线参加。具体信息将在“全国高校外语教师研修网”上进一步通知。

     

    报名方法:


    一、报名网址

    请登录“全国高校外语教师研修网”(http://teacher.unipus.cn)注册并缴纳研修费用。

     

    二、报名时间及研修地点

    1. 报名截止时间:为保证研修质量,每期人数有限,各期研修班开班之前10天截止报名以及在线缴费,逾期不再接受补报。报名期间额满为止。

    2. 邀请函:主办单位将于每期研修班一周前发送电子邀请函至报名者电子邮箱;纸质盖章版的邀请函可在报到时领取。

    3. 研修地点:具体地点请关注每期研修班开班前发布的报名通知。

    4. 报到时间:每期研修班前一天13:00—18:00(如研修班日期为8月4—5日,则报到日为8月3日)。

    5. 凭有效证件报到。

     

    三、研修费用

    1. 除“科研项目设计与申报(高级班)”以个性化指导为主,费用为2500元以外,时间为2天的研修班为1500元/人/期,全日制在读硕士研究生900元/人/期(凭有效证件)。

    2. 以上费用包含专家授课、研修资料、教学组织管理、结业证书、教学场地、研修期间用餐等费用,交通及住宿费用需自理。

    3. 两天以上的研修班费用请关注“全国高校外语教师研修网”。

     

    四、报名优惠

    1. 为鼓励各校外语教师团队建设与发展,单所学校若5人以上(含5人)同时报名参加某一期研修班,研修费9折优惠。

    2. 凡参加2016年“高等学校外语学科中青年骨干教师高级研修班”并被评为“优秀学员”者,研修费五折优惠。一期研修班的优秀学员仅限于享受一次优惠活动,已经领取研修卡者不再重复享受优惠。

     

    五、研修提示

    1. 为便于学习,请参加线下“外语教学量化研究方法”、“语料库在外语教学与研究中的应用”、“学术动态追踪与文献综述撰写”研修班的每位教师自带笔记本电脑(要求配置有Windows XP或Windows 7操作系统),其他线下主题研修班一般设有小组活动和提交作业环节,请视需要自行携带电脑,并妥善保管。

    2. 关于每期研修班的具体日程,请您及时关注我们的网站及iResearch微信公众号(iresearching)。

     

    六、联系咨询

    咨询邮箱:training@fltrp.com

    咨询电话:010-88819581; 010-88819559

    查询网址:http://teacher.unipus.cn;http://heep.unipus.cn

    学术科研支持:http://iresearch.unipus.cn

    高校外语教学数字化共同校园:http://www.unipus.cn

    微信公众号:iresearching

    QQ学术交流群:174403624

     

    中国外语与教育研究中心

    外语教学与研究出版社

    2017年1月

 
 




    更多教育资讯